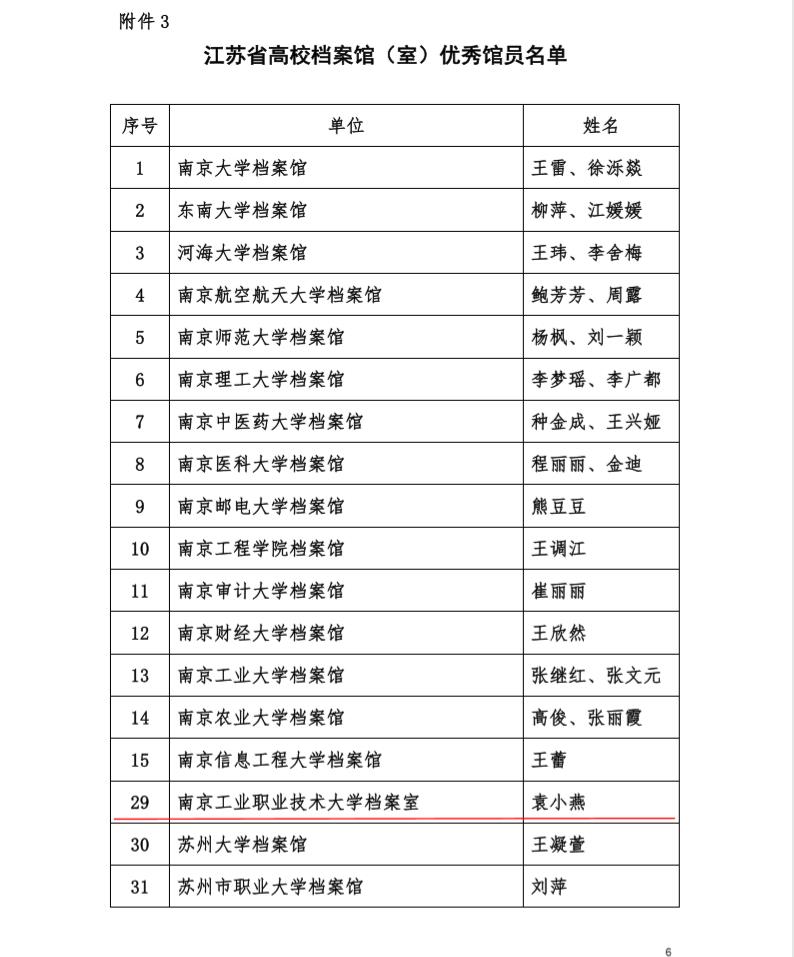
习近平总书记指出,档案工作存史资政育人,是一项利国利民、惠及千秋万代的崇高事业。为进一步贯彻落实习近平总书记关于档案工作的重要批示精神,充分发挥高校综合档案存史、资政、服务、育人的功能,更好地推进新形势下高校档案馆(室)的创新与发展,树立典型,弘扬先进,江苏省高校档案研究会组织开展了全省高校档案馆(室)2018-2022年度先进集体、优秀馆长、优秀馆员评选活动,经过对照自查、精心准备、积极申报,必赢官网顺利入选“先进集体”,综合档案室袁小燕同志荣获“优秀馆员”荣誉称号。
一直以来,在学校党委的领导下,在各有关部门的关心支持下,学校档案工作稳扎稳打,持续保持良好发展态势。一是夯实基础。做好综合档案和重大活动、特色档案的收集、整理和保管工作;二是积极创优,2014年高分通过江苏省档案工作“四星级”等级评审,2015年度荣获“江苏省档案工作先进集体”荣誉称号;三是服务大局,高质量完成学校百年校庆、升格本科、省综合考核、省委巡视等的档案支撑工作;四是转型发展,档案信息化程度显著提升,室藏档案总体数字化率达到50%。
接下来,学校综合档案室将围绕职业本科试点任务,继续加强业务研究,提升创新能力,巩固发展成效,为必赢官网建设成为“全国领军、世界一流”职业技术大学提供坚实的保障。
一直以来,在学校党委的领导下,在各有关部门的关心支持下,学校档案工作稳扎稳打,持续保持良好发展态势。一是夯实基础。做好综合档案和重大活动、特色档案的收集、整理和保管工作;二是积极创优,2014年高分通过江苏省档案工作“四星级”等级评审,2015年度荣获“江苏省档案工作先进集体”荣誉称号;三是服务大局,高质量完成学校百年校庆、升格本科、省综合考核、省委巡视等的档案支撑工作;四是转型发展,档案信息化程度显著提升,室藏档案总体数字化率达到50%。
接下来,学校综合档案室将围绕职业本科试点任务,继续加强业务研究,提升创新能力,巩固发展成效,为必赢官网建设成为“全国领军、世界一流”职业技术大学提供坚实的保障。
(党委办公室、校长办公室 图文/编辑/李秀霞 审核/劳家仁)
供稿:图/文/编辑/校对/审核/










